国务院办公厅关于印发深化医药卫生体制改革2016年重点工作任务的通知

时间:2016-04-29  14:30      浏览:81次
来源:中国政府网

国务院办公厅关于印发深化医药卫生体制改革2016年重点工作任务的通知

 

国办发 〔2016〕26号

各省、自治区、直辖市人民政府,国务院有关部门:

《深化医药卫生体制改革2016年重点工作任务》已经国务院同意,现印发给你们,请结合实际,认真组织实施。

国务院办公厅

2016年4月21日

(此件公开发布)

  

深化医药卫生体制改革

2016年重点工作任务

新一轮医改启动以来,在党中央、国务院的正确领导下,各地区、各有关部门协力同心推进改革,顶层设计不断完善,重点难点逐步突破,群众看病难、看病贵问题得到明显缓解,深化医改取得重大阶段性成效。2015年,人均预期寿命达到76.34岁,比2010年提高1.51岁,人民健康水平总体上达到中高收入国家平均水平,居民个人卫生支出占卫生总费用比重下降到30%以下,为近20年来的最低水平。医改取得的积极进展和成效,为持续深化改革奠定了坚实基础。

 

2016年是“十三五”的开局之年,是到2017年实现深化医药卫生体制改革阶段性目标的攻坚之年,也是到2020年实现人人享有基本医疗卫生服务目标的关键之年。要全面贯彻党的十八大和十八届三中、四中、五中全会精神,认真落实党中央、国务院决策部署,牢固树立并切实贯彻创新、协调、绿色、开放、共享的发展理念,坚持保基本、强基层、建机制,进一步突出重点领域和关键环节,增强改革创新力度,进一步推进医疗、医保、医药三医联动,强化改革整体性、系统性和协同性,进一步提高改革行动能力,推进政策落实,为实施“十三五”医改规划确定的各项改革任务布好局、起好步,确保取得更大成效,促进建立覆盖城乡居民的基本医疗卫生制度,切实推进健康中国建设。

  

一、全面深化公立医院改革

  

(一)巩固完善县级公立医院综合改革。加强分类指导和示范引领,选择江苏省启东市、安徽省天长市、福建省尤溪县、青海省互助土族自治县,开展县级公立医院综合改革示范工作,带动面上改革完善。(卫生计生委、财政部负责,中央编办、发展改革委、人力资源社会保障部、中医药局参与。排在第一位的部门为牵头部门,下同)

  

(二)扩大城市公立医院综合改革试点。新增100个试点城市,使全国试点城市达到200个。中央财政对每个新增试点城市按照2000万元的标准予以一次性补助;对所有试点城市有公立医院的市辖区按照每个100万元的标准给予补助。同时,开展公立医院综合改革试点效果评价工作,建立评价结果与中央财政补助资金拨付挂钩机制。先行推动10所国家卫生计生委委属委管医院参加属地公立医院综合改革,并建立绩效考核机制。积极推进国有企业所办医院参与公立医院改革工作。研究制订军队医院参与城市公立医院综合改革试点的指导性文件。(卫生计生委、财政部、国资委、中央军委后勤保障部卫生局分别负责,中央编办、发展改革委、人力资源社会保障部、中医药局参与)

  

(三)落实政府责任。贯彻执行《国务院办公厅关于印发全国医疗卫生服务体系规划纲要(2015—2020年)的通知》(国办发〔2015〕14号),所有省、市、县分别制定并实施医疗卫生资源配置标准(医疗卫生服务体系规划)、区域卫生规划、县域医疗卫生服务体系规划。全面落实政府对公立医院投入责任。(卫生计生委、发展改革委、财政部分别负责)

   

(四)健全科学补偿机制。巩固公立医院取消药品加成的改革成果,新增试点城市所有公立医院取消药品加成(中药饮片除外)。健全调整医疗服务价格、增加政府补助、改革支付方式以及医院加强核算、节约运行成本等多方共担的补偿机制。落实国家有关医疗服务价格调整政策,建立以成本和收入结构变化为基础的医疗服务价格动态调整机制,按照“总量控制、结构调整、有升有降、逐步到位”的原则,逐步理顺不同级别医疗机构间和医疗服务项目的比价关系。按照“腾空间、调结构、保衔接”的步骤理顺医疗服务价格:通过集中采购、医保控费、规范诊疗行为等降低药品、器械、耗材等费用,严格控制不合理检查检验费用,为调整医疗服务价格腾出空间;分步调整医疗服务价格,不能仅针对取消药品加成部分调整价格,调整的部分按规定纳入医保支付范围;加强医疗服务价格、医保支付、医疗控费、分级诊疗等政策的统筹衔接,确保医疗机构发展可持续、医保基金可承受、总体上不增加群众负担。公立医院改革试点城市要开展医疗服务价格调整工作,综合医改试点省份要率先落实。(卫生计生委、发展改革委、人力资源社会保障部、财政部、中医药局分别负责)

  

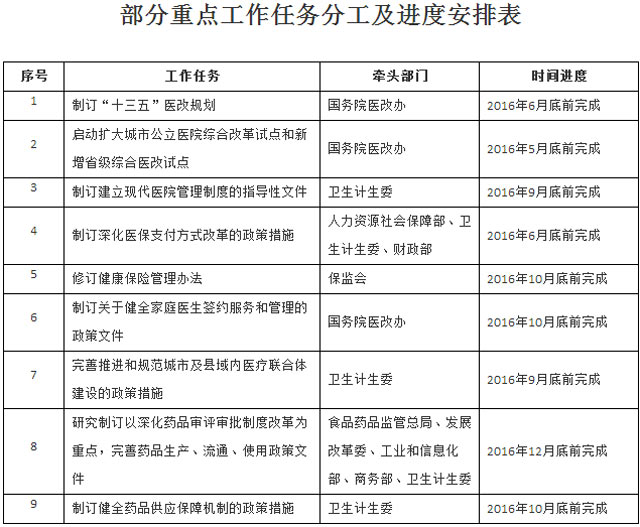
(五)完善公立医院管理体制。制订建立现代医院管理制度的指导性文件,落实公立医院人事管理、内部分配、运营管理等自主权。试点城市要建立健全公立医院综合性绩效评价指标体系,引入第三方开展绩效评价。推动实现院长职业化、专业化,建立院长培训认证、任期目标责任考核和相应的激励约束机制。加强财务预算管理,对公立医院实行全面预算管理,推动三级公立医院落实总会计师制度。(卫生计生委、人力资源社会保障部、中央编办、财政部、教育部、中医药局负责)

  

(六)深化编制人事制度改革。在地方现有编制总量内,合理核定开展综合改革的公立医院编制总量。创新编制管理方式,完善编制备案管理办法,逐步实行编制备案制。在条件成熟的地方探索开展公立医院编制管理改革试点。在岗位设置、收入分配、职称评定、管理使用等方面,对编制内外人员待遇统筹考虑。按照国家规定推进养老保险制度改革。进一步完善聘用制度、岗位管理制度和公开招聘制度。对医院紧缺、高层次人才,可按规定由医院采取考察的方式予以招聘,结果公开。(中央编办、人力资源社会保障部、卫生计生委、财政部分别负责,中医药局参与)

  

(七)加快建立符合医疗卫生行业特点的薪酬制度。组织完善公立医院薪酬制度改革试点工作,加大探索力度,及时总结试点经验。鼓励试点城市探索制订公立医院绩效工资总量核定办法,建立与岗位职责、工作业绩、实际贡献紧密联系的分配激励机制,着力体现医务人员技术劳务价值,规范收入分配秩序,逐步提高医务人员收入待遇,调动医务人员积极性。公立医院院长的绩效工资可由政府办医机构确定。严禁给医务人员设定创收指标,医务人员薪酬不得与医院的药品、耗材、检查、化验等业务收入挂钩。(人力资源社会保障部、财政部、卫生计生委负责)

   

(八)严格控制医疗费用不合理增长。推动落实卫生计生委等部门《关于控制公立医院医疗费用不合理增长的若干意见》,各省(区、市)根据不同地区医疗费用水平和增长幅度以及不同类别医院的功能定位等,分类确定控费要求并进行动态调整。设定全国医疗费用增长控制目标。2016年6月底前,各地要结合实际合理确定并量化区域医疗费用增长幅度。加强督促检查,定期对各省(区、市)医疗费用控制情况进行排名公示。公立医院改革试点城市要列出具体清单,对辅助性、营养性等高价药品不合理使用情况实施重点监控,初步遏制医疗费用不合理增长的势头。(卫生计生委、发展改革委、人力资源社会保障部、财政部、中医药局、地方各级人民政府负责)

  

(九)同步推进公立中医医院综合改革。细化落实对中医医院投入倾斜政策,制定实施差别化的价格调整、绩效考核等政策,建立维护公益性、突出中医药特色优势的公立中医医院运行新机制。加强临床路径推广应用,指导各地科学合理调整中医医疗服务价格。(中医药局、卫生计生委、财政部、人力资源社会保障部、发展改革委负责)

  

(十)大力改善医疗服务。在各级各类医疗机构进一步落实改善医疗服务行动计划,重点做好预约诊疗、日间手术、信息推送、结算服务、药事服务、急诊急救、优质护理等工作,三级医院全面实施预约诊疗,提升医疗服务水平,改善就医感受,增强人民群众获得感。综合医改试点省份率先在城市三级医院试点推进日间手术,不断扩大日间手术病种范围。实施健康扶贫工程,保障贫困人口享有基本医疗卫生服务。建立健全医疗纠纷预防调解机制,依法保护医患双方合法权益,努力构建和谐医患关系。(卫生计生委、中医药局负责,中国残联参与)

  

(十一)为符合条件的公立医院医务人员就近提供公租房保障,具体条件和办法由县级以上人民政府制定。(住房城乡建设部、发展改革委、财政部、国土资源部、卫生计生委负责)

  

二、加快推进分级诊疗制度建设

  

(一)加快开展分级诊疗试点。按照“基层首诊、双向转诊、急慢分治、上下联动”的要求,以综合医改试点省份和公立医院综合改革试点城市为重点,加快推进分级诊疗,在70%左右的地市开展试点。试点地区高血压、糖尿病患者规范化诊疗和管理率达到30%以上。(卫生计生委、人力资源社会保障部、中医药局、试点地区人民政府负责,中国残联参与)

  

(二)扩大家庭医生签约服务。总结推广地方推进家庭医生签约服务的成熟经验,制订关于健全签约服务和管理的政策文件,建立健全全科医生制度。在200个公立医院综合改革试点城市开展家庭医生签约服务,鼓励其他有条件的地区积极开展试点。到2016年底,城市家庭医生签约服务覆盖率达到15%以上,重点人群签约服务覆盖率达到30%以上。明确签约服务内涵和标准,规范签约服务收费,完善签约服务激励约束机制。签约服务费用由医保基金、基本公共卫生服务经费和签约居民个人分担。(卫生计生委、人力资源社会保障部、财政部、发展改革委、中医药局负责,中国残联参与)

  

(三)提升基层服务能力。继续加强基层医疗卫生机构和县级医院能力建设,围绕县外转出率较高的病种,加强适宜技术推广工作,提升县级医院疾病诊疗能力。鼓励城市二级以上医院医师到基层医疗卫生机构多点执业。促进医疗资源向基层和农村流动。进一步完善基层医疗卫生机构绩效工资制度,可按照财务制度规定在核定的收支结余中提取职工福利基金和奖励基金。落实基层医疗卫生机构核定任务、核定收支、绩效考核补助的财务管理办法,加强绩效考核,采取有效措施,既调动基层医疗卫生机构和医务人员的积极性,又防止出现新的逐利行为。(卫生计生委、发展改革委、财政部、人力资源社会保障部、科技部、中医药局负责)

  

(四)完善配套政策。探索建立包括医疗联合体、对口支援在内的多种分工协作模式,完善推进和规范城市及县域内医疗联合体建设的政策措施。完善不同级别医疗机构的医保差异化支付政策,适当拉开不同级别医疗机构的起付线和支付比例差距,探索基层医疗卫生机构慢性病患者按人头打包付费,对医疗机构落实功能定位、患者合理选择就医机构形成有效的激励引导。制定常见肿瘤、冠心病和脑血管疾病分级诊疗以及独立设置的病理、检验、影像、血液透析机构相关技术文件,明确常见病种出入院标准和双向转诊规范,落实二三级综合医院功能定位,明确医疗服务能力标准。推动急慢分治。新制修订50个疾病的临床路径,扩大临床路径覆盖面,提高管理质量。力争全部三级医院、80%以上的二级医院开展临床路径管理工作。(卫生计生委、人力资源社会保障部、中医药局负责)

   

三、巩固完善全民医保体系

  

(一)推进建立稳定可持续的筹资和保障水平调整机制。基本医疗保险参保率稳定在95%以上,城乡居民医保人均政府补助标准提高到420元,人均个人缴费相应增加。新增筹资主要用于提高基本医疗保障水平,并加大对城乡居民大病保险的支持力度。城乡居民医保政策范围内住院费用报销比例稳定在75%左右。结合医保基金预算管理全面推进付费总额控制。加快建立健全基本医疗保险稳定可持续的筹资和报销比例调整机制。积极推进基本医保统筹层次提升至地市级,鼓励有条件的地区实行省级统筹。加快推进基本医保全国联网和异地就医结算工作,建立完善国家级异地就医结算平台,逐步与各省份异地就医结算系统实现对接,基本实现跨省异地安置退休人员住院费用直接结算。到2017年,基本实现符合转诊规定的异地就医住院费用直接结算。推动基本医疗保险与生育保险合并实施的相关工作。研究改进职工医保个人账户。(人力资源社会保障部、卫生计生委、财政部分别负责)

  

(二)推进整合城乡居民基本医疗保险制度。根据国家统筹安排,2016年6月底前,各省(区、市)要完成统筹推进城乡居民医保制度整合工作的总体部署。年内各统筹地区要出台具体实施方案并组织实施。鼓励有条件的地区理顺管理体制。创新经办管理,提高管理效率和服务水平。支持具有资质的商业保险机构等社会力量参与各地基本医保经办服务。(国务院医改办、人力资源社会保障部、卫生计生委、各省〔区、市〕人民政府分别负责,保监会参与)

  

(三)巩固完善城乡居民大病保险和医疗救助制度。实现大病保险全覆盖,让更多大病患者减轻负担。完善大病保险政策,对包括建档立卡贫困人口、五保供养对象和低保对象等在内的城乡贫困人口实行倾斜性支付政策,进一步扩大受益面,提高受益水平。鼓励各省(区、市)结合实际合理确定合规医疗费用范围,进一步减轻大病患者负担,有条件的地区实行大病保险省级统筹。规范大病保险经办业务,加强监督检查和考核评估,落实承办主体责任。中央财政安排城乡医疗救助补助资金160亿元。全面开展重特大疾病医疗救助,积极引导社会力量参与医疗救助。推动完善基本医保、大病保险、医疗救助、疾病应急救助、商业健康保险和慈善救助有效衔接的政策。完善疾病应急救助制度,指导地方规范开展工作。完善职工补充医疗保险措施。组织开展多层次、多形式的职工医疗互助活动。(国务院医改办、人力资源社会保障部、卫生计生委、民政部、保监会、财政部分别负责,全国总工会、中国残联参与)

  

(四)进一步深化医保支付方式改革。制订深化医保支付方式改革的政策措施,加快推进支付方式改革,控制医疗费用不合理增长。推广地方成功经验,系统推进按人头付费、按病种付费、按床日付费、总额预付等多种付费方式相结合的复合支付方式改革。逐步将医保对医疗机构服务的监管延伸到对医务人员医疗服务行为的监管。支持开展日间手术等。(人力资源社会保障部、卫生计生委、财政部负责,中医药局参与)

  

(五)推进发展商业健康保险。指导保险业加强产品创新,丰富健康保险产品,提升服务水平。开展健康保险个人所得税优惠政策试点,不断完善优化试点方案。修订健康保险管理办法,健全健康保险相关监管制度,规范商业健康保险市场秩序。(保监会、人力资源社会保障部、财政部、卫生计生委负责)

  

四、健全药品供应保障机制

  

(一)巩固完善基本药物制度。研究基本药物目录、生产、标识、价格、配送、配备使用等方面实行政策统一的工作,鼓励地方先行开展探索。研究儿童基本用药适宜剂型、规格,加强基本药物临床应用和处方集培训,加大对贫困地区药事服务帮扶力度。推进仿制药质量和疗效一致性评价,做好基本药物全品种抽验工作。继续加强对国家基本药物品种的不良反应监测,及时向社会发布药品安全性信息。开展专项检查、飞行检查等多种形式的监督检查,对基本药物生产、经营过程中存在的违法违规行为,予以立案查处。增加艾滋病等特殊药物免费供给。推进保障老年人基本用药工作。(卫生计生委、财政部、发展改革委、科技部、工业和信息化部、食品药品监管总局、中医药局分别负责)

  

(二)全面推进公立医院药品集中采购。继续落实《国务院办公厅关于完善公立医院药品集中采购工作的指导意见》(国办发〔2015〕7号),实行分类采购,每种药品采购的剂型原则上不超过3种,每种剂型对应的规格原则上不超过2种。推广地方经验做法,鼓励和引导省际跨区域联合采购,综合医改试点省份内可鼓励一定区域间的带量联合采购。优化药品购销秩序,压缩流通环节,综合医改试点省份要在全省范围内推行“两票制”(生产企业到流通企业开一次发票,流通企业到医疗机构开一次发票),积极鼓励公立医院综合改革试点城市推行“两票制”,鼓励医院与药品生产企业直接结算药品货款、药品生产企业与配送企业结算配送费用,压缩中间环节,降低虚高价格。总结评估国家药品价格谈判试点工作,逐步增加谈判药品品种数量,合理降低专利药品和独家生产药品价格。总结地方经验,推进完善政策措施,进一步推进高值医用耗材集中采购、网上公开交易等。综合医改试点省份要选择地区开展高值医用耗材集中采购,率先取得突破。进一步完善国家药品供应保障综合管理信息平台和省级药品集中采购平台规范化建设,完善药品采购数据共享机制。(卫生计生委、食品药品监管总局、发展改革委、工业和信息化部、商务部、人力资源社会保障部、综合医改试点省份人民政府负责)

  

(三)健全药品价格形成机制。进一步完善药品价格形成机制。强化药品价格行为监管,健全药品价格监测体系,依法查处价格欺诈和垄断行为,切实维护药品市场价格秩序。根据国家有关政策要求,开展基本医保药品支付标准制定工作。采取多种形式推进医药分开,禁止医院限制处方外流,患者可自主选择在医院门诊药房或凭处方到零售药店购药。(发展改革委、卫生计生委、人力资源社会保障部分别负责)

  

(四)构建药品生产流通新秩序。进一步完善药品生产质量管理规范和药品经营质量管理规范等政策体系,并严格监督实施。严格药品经营企业准入,规范药品流通秩序。严厉打击药品购销中的违法违规行为,预防和遏制药品、医疗器械与耗材采购中的不正之风和腐败行为。试行零售药店分类分级管理,鼓励连锁药店发展,组织医疗机构处方信息、医保结算信息与药品零售消费信息共享试点,推动医药分开。(食品药品监管总局、商务部分别负责,人力资源社会保障部、卫生计生委、工业和信息化部参与)

  

(五)提高药品供应保障能力。强化短缺药品供应保障和预警,建立多部门会商联动机制,以省(区、市)为单位选择若干医院和基层医疗卫生机构作为短缺药品监测点,完善短缺药品信息报送制度。建立以基本药物为重点的临床用药综合评价体系。推动建立常态短缺药品储备制度。对已完成定点生产的4个品种,组织公立医疗机构按规定从定点生产企业采购,对中标企业的生产供应情况进行监测,及时解决出现的问题。扩大定点生产试点品种范围,新增5个左右品种。支持建设小品种生产基地。加大科技创新力度,实施促进我国医疗器械和医药产业发展的指导性政策。加快推进重大新药的自主创新与产业化,加快推进医疗器械国产化和品牌化发展。深化药品医疗器械审评审批制度改革。进一步畅通儿童、老年人等特殊人群用药以及罕见病用药、临床急需药品的审评审批专门通道,加快注册审评进度。建立生产、配送企业约谈制度,重点提高乡村、边远地区药品配送管理水平,完善短缺药品配送管理。(卫生计生委、工业和信息化部、发展改革委、食品药品监管总局、科技部负责)

  

(六)成立专题工作组,研究制订以深化药品审评审批制度改革为重点,完善药品生产、流通、使用政策文件,着力解决药品规范生产和流通秩序问题。强化部门合作,支持建立完善信息系统,加强不同信息系统对接。强化药品质量监管,启动建立药品出厂价格信息可追溯机制,相关价格信息要提供给价格、卫生计生、工业和信息化、医保管理等部门。推动建立药品出厂价格信息可追溯机制、“两票制”和医务人员激励机制等之间的联动机制,综合施策降低药品虚高价格。加大力度,推进药品生产流通企业优化整合,规范药品流通秩序。(食品药品监管总局、工业和信息化部、发展改革委、财政部、商务部、卫生计生委、中医药局负责)

  

(七)制订深化药品流通领域改革的意见。(卫生计生委、商务部、食品药品监管总局负责)

  

五、建立健全综合监管体系

  

(一)健全医药卫生监管法律体系。积极转变政府职能,进一步健全综合监管工作机制。加强事中事后监管,组织开展经常性督导检查。加强医疗质量监管,强化医疗服务收费和价格监督检查。(卫生计生委、法制办、食品药品监管总局、发展改革委、中医药局负责)

  

(二)建立医疗卫生机构医疗费用等信息公开机制。加强卫生全行业监管,将区域内所有医疗机构纳入所在地卫生计生行政部门的统一规划、统一监管。(卫生计生委、中医药局负责)

  

(三)加大医疗卫生行业监督执法力度,严厉打击各种形式的非法行医,严肃查处违法违规行为,加快推动医药卫生行业信用体系建设,促进各类医疗卫生机构依法执业。(卫生计生委、食品药品监管总局、中医药局负责)

  

六、加强卫生人才队伍建设

  

(一)继续加强以全科医生为重点的基层卫生人才培养。完善农村订单定向免费医学生就业、履约管理等相关政策。继续做好免费医学本科生的招生录取培养工作,计划招收5000名左右免费医学本科生。(卫生计生委、教育部、财政部、中医药局负责,人力资源社会保障部参与)

  

(二)全面组织实施住院医师规范化培训。新增规范化培训住院医师7万名,在培总量达到19万人。强化住院医师规范化培训基地内涵建设与动态管理,深入开展第三方评估,严格执行退出机制。开展专科医师规范化培训制度试点。(卫生计生委、财政部、发展改革委、中医药局负责,人力资源社会保障部参与)

  

(三)支持有条件的医学院校加强儿科、精神医学、助产等紧缺专业人才培养。采取推进高等院校儿科医学人才培养、住院医师规范化培训招生适当向儿科专业倾斜、开展县市级儿科医师转岗培训、增加全科医生儿科专业技能培训等措施,加强儿科医务人员队伍建设。根据毕业生数量和岗位需求,规范化培训儿科住院医师5000名。加大老年医学、康复、健康管理等方面的专门人才培养力度。创新高层次医学人才培养机制。(卫生计生委、教育部、财政部、中医药局、中国残联负责)

  

(四)各省(区、市)要制订完善基层卫生专业技术人员职称评审的实施细则。(各省〔区、市〕人民政府、人力资源社会保障部、卫生计生委负责)

  

(五)继续开展全科医生特设岗位试点。开展乡村医生队伍建设重大政策措施落实情况的监督检查,推动政策落实。启动乡村全科执业助理医师资格考试试点。加强医院院长职业化培训。继续推进中医药传承与创新人才工程。(卫生计生委、人力资源社会保障部、财政部、中医药局、试点地区人民政府负责)

  

七、稳固完善基本公共卫生服务均等化制度

  

(一)人均基本公共卫生服务经费财政补助标准提高到45元。优化现有服务项目,扩大服务覆盖面。(财政部、卫生计生委、中医药局负责)

  

(二)健全分工协作机制,落实专业公共卫生机构对基层医疗卫生机构实施基本公共卫生服务的业务管理与指导。加强项目绩效考核,完善考核方式,强化县区级考核,实行考核结果与经费拨付挂钩。加强项目进展监测评价工作,完善项目资金管理和支付方式,按照服务数量和质量拨付资金。对基本公共卫生服务项目实施情况进行综合督查评估。(卫生计生委、财政部、中医药局负责)

  

(三)加强健康促进工作,制订加强健康促进与教育工作的指导性文件。继续实施妇幼健康行动计划等重大公共卫生服务项目。进一步强化出生缺陷综合防治,继续实施国家免费孕前优生健康检查项目。启动实施流动人口健康促进行动计划,全面推进流动人口基本公共卫生计生服务均等化工作。提供从婚检、孕前检查到孕产期保健、儿童保健等覆盖生育全过程的基本医疗保健服务。(卫生计生委、中医药局、中国残联负责)

  

(四)推进基层计生服务机构与妇幼机构整合。(卫生计生委、中央编办负责)

  

八、推进卫生信息化建设

   

(一)统筹推进国家、省、市、县级人口健康信息平台建设,加快建设公共卫生、计划生育、医疗服务、医疗保障、药品管理、综合管理等业务应用信息系统并实现互联互通。推动实现电子健康档案和电子病历的连续记录以及不同级别、不同类别医疗机构间的信息授权使用。(卫生计生委、发展改革委、财政部、中医药局负责,工业和信息化部、网信办、统计局参与)

  

(二)选择具备条件的地区和领域先行推进健康医疗大数据应用试点。整合健康管理及医疗信息资源,推动预约诊疗、线上支付、在线随访以及检查检验结果在线查询等服务,积极发展远程医疗、疾病管理、药事服务等业务应用。加强临床医学大数据应用发展工作。(卫生计生委、发展改革委、财政部、中医药局负责,工业和信息化部、网信办、统计局参与)

  

(三)选择部分省(市)开展医疗机构、医师、护士电子证照试点工作。(卫生计生委、中医药局、试点省〔市〕人民政府负责)

  

九、加快发展健康服务业

  

(一)抓好社会办医政策落实,开展《国务院办公厅印发关于促进社会办医加快发展若干政策措施的通知》(国办发〔2015〕45号)落实情况督查。(发展改革委、卫生计生委负责,商务部、中医药局参与)

  

(二)稳步推进和规范医师多点执业,加快转变政府职能,放宽条件、简化程序,优化医师多点执业政策环境,发挥“鲶鱼效应”,搞活用人机制。鼓励医师到基层、边远地区、医疗资源稀缺地区和其他有需求的医疗机构多点执业,推进形成分级诊疗格局。医师与第一执业地点医疗机构在协商一致的基础上,签订聘用(劳动)合同,明确人事(劳动)关系和权利义务,并按照国家有关规定参加社会保险。第一执业地点医疗机构应当支持医师多点执业并完善内部管理。试点放开公立医院在职或退休主治以上医师到基层医疗卫生机构执业或开设工作室。(卫生计生委、中医药局负责,人力资源社会保障部参与)

  

(三)贯彻落实《国务院关于印发中医药发展战略规划纲要(2016—2030年)的通知》(国发〔2016〕15号)和《国务院办公厅关于印发中医药健康服务发展规划(2015—2020年)的通知》(国办发〔2015〕32号),积极发展中医药、民族医药事业,大力发展中医药健康服务。(中医药局、发展改革委、卫生计生委负责)

  

(四)贯彻落实《国务院办公厅转发卫生计生委等部门关于推进医疗卫生与养老服务相结合指导意见的通知》(国办发〔2015〕84号),建立健全医疗卫生机构与养老机构合作机制,促进中医药与养老服务结合。鼓励社会力量举办医养结合机构以及老年康复、老年护理等专业医疗机构。推动医疗卫生服务延伸至社区、家庭。(卫生计生委、民政部、发展改革委、财政部、人力资源社会保障部、中医药局负责,商务部参与)

  

(五)完善政策措施,积极推进发展医疗旅游。(卫生计生委、中医药局负责)

  

十、加强组织实施

  

(一)建立健全强有力的医改组织领导体制和工作推进机制。深化医改是一项复杂的系统工程,当前改革进入深水区和攻坚期,各地区、各有关部门要树立大局意识,积极参与和支持医改,综合施策,形成合力攻坚克难。进一步加强组织领导,充分发挥医改领导小组的统筹协调作用,支持和鼓励建立医疗、医保、医药统一的管理体制。落实政府的领导责任、保障责任、管理责任、监督责任。建立将医改纳入对地方政府的考核要求等约束机制。紧扣改革目标,细化工作方案,强化政策落实,明确地方各级政府、各有关部门责任,制定时间表和路线图,推进改革政策和任务落实。加大督促指导力度,对工作不力或进展缓慢的,强化督查和问责。(卫生计生委、地方各级人民政府负责)

  

(二)进一步总结推广综合医改试点省份的经验做法。总结完善福建省三明市改革做法和经验,在安徽、福建等综合医改试点省份推广。新增若干综合医改试点省份,区域联动推进综合改革,进一步增强改革的整体性、系统性和协同性。(卫生计生委、财政部、综合医改试点省份人民政府负责)

  

(三)加强医改宣传等工作。坚持正确的舆论导向,加大医改政策解读和正面宣传力度,及时解疑释惑,回应社会关切,引导群众合理预期和就医行为。及时总结推广基层成熟经验。各省(区、市)要结合实际,强化经验总结,努力提炼可复制推广的改革模式。加强对三医联动及公共卫生等重大政策问题研究。推进科技与医疗协同,进一步完善国家临床医学研究中心和重大疾病协同研究网络布局,加强医改科技支撑。(卫生计生委、中央宣传部、科技部、各省〔区、市〕人民政府负责)

附件:部分重点工作任务分工及进度安排表

附件

地址:成都市高新区天府大道北段1656号环球中心E5区3-2-613
电话:028-64790501
版权所有: ©2015  成都数联易康科技有限公司    蜀ICP备15021363号-1