【行研】民生金融,行业血脉——医疗支付行业研究报告
[导读] 本报告从行业宏观及微观角度,对一级创投市场进行梳理研究,对市场格局进行判断。
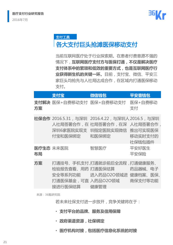
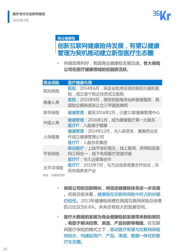
.jpg)
.jpg)
.jpg)
.jpg)
.jpg)
.jpg)
.jpg)
.jpg)
.jpg)
.jpg)
.jpg)
.jpg)
.jpg)
.jpg)
.jpg)
.jpg)
.jpg)
.jpg)
.jpg)
.jpg)
.jpg)
.jpg)
.jpg)
.jpg)
丨关于36氪研究院
36氪研究院是36氪研究子品牌,专注于一级市场的行业研究,通过定性定量结合的方式研究新兴行业与企业,欢迎大家积极与我们交流讨论。
分析师:姜姝艺 jiangshuyi@36kr.com,关注医疗、教育领域
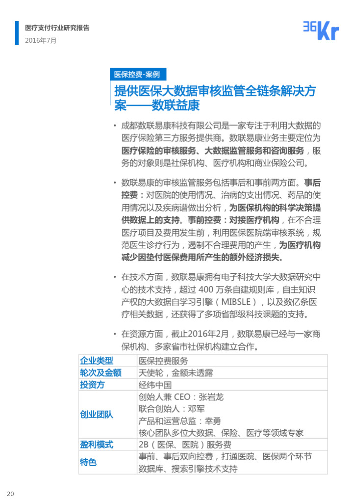
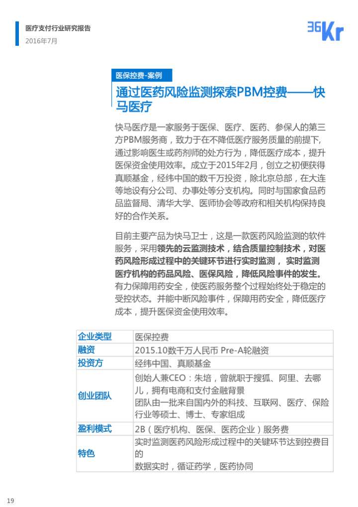
成都数联易康科技有限公司,专注于利用大数据手段为各地人社局、卫计委、医疗机构、商保机构提供智能审核、医疗行为监管、政策制定辅助决策等服务,从事前、事中、事后三个层面确保基金安全,易康以其独到的大数据方案特点,获得了各地医保、卫计委、商保客户的高度认可,业务遍布全国。